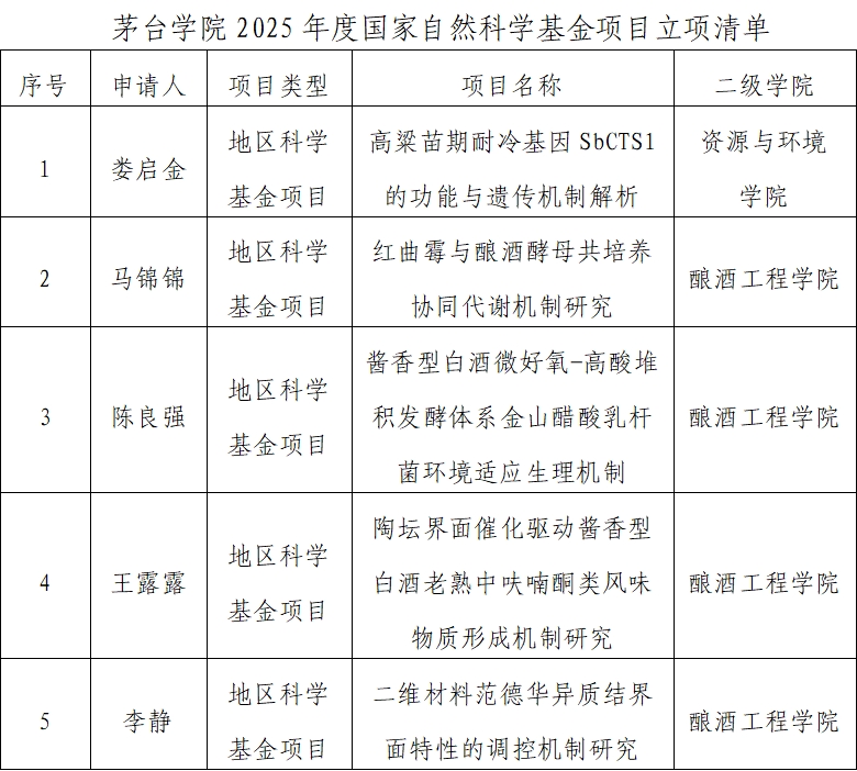
Recently, the National Natural Science Foundation of China (NSFC) announced the review outcomes of projects submitted during the central acceptance period of 2025. Moutai Institute has been officially approved for funding for a total of 5 NSFC projects (Regional Science Fund Projects).

The National Natural Science Foundation of China is a special fund founded by the state to support fundamental research, covering all fields of natural science. Its purpose is to promote scientific and technological progress, cultivate high-level scientific research talents, and enhance independent innovation capabilities. The approval of these 5 projects stands as a full recognition of and strong encouragement for the research work conducted by Moutai Institute.
Moving forward, the Moutai Institute will continue to focus on the entire alcoholic drinks industry chain, further strengthen the development of research teams, and carry out scientific research and technological innovation. By highlighting the innovation path driven by the industry chain demands, we aim to provide more robust intellectual support for the high-quality development of the brewing industry.
First Review Xueting Zhao
Second Review Yun Yang
Third Review Qing Ma