关于第十七届“挑战杯”beat365正版唯一官网必一大学生课外学术科技作品竞赛结果的公示
2021-04-28 19:12   字号:[ ]  [关闭] 视力保护色:

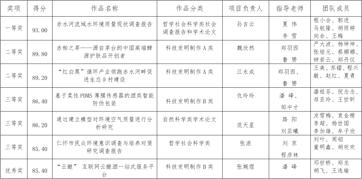
根据《关于组织开展第十七届“挑战杯”贵州省大学生课外学术科技作品竞赛的通知》(黔青联发〔2021〕5号)相关要求,校团委于3月初启动第十七届“挑战杯”校内选拔工作。经过系级选拔、推荐和校级筛选、评比,共10件作品获奖,现将获奖作品信息公示(详见附件)。

公示期5天(4月28日-5月1日)。公示期内如有异议,请向校团委反映。

联系人:杨娅

电话:0851-28797051

附件:第十七届“挑战杯”beat365正版唯一官网必一大学生课外学术科技作品竞赛获奖名单

 

beat365正版唯一官网必一团委

2021年4月28日 

第十七届“挑战杯”beat365正版唯一官网必一大学生课外学术科技作品竞赛获奖名单

blob.png

blob.png