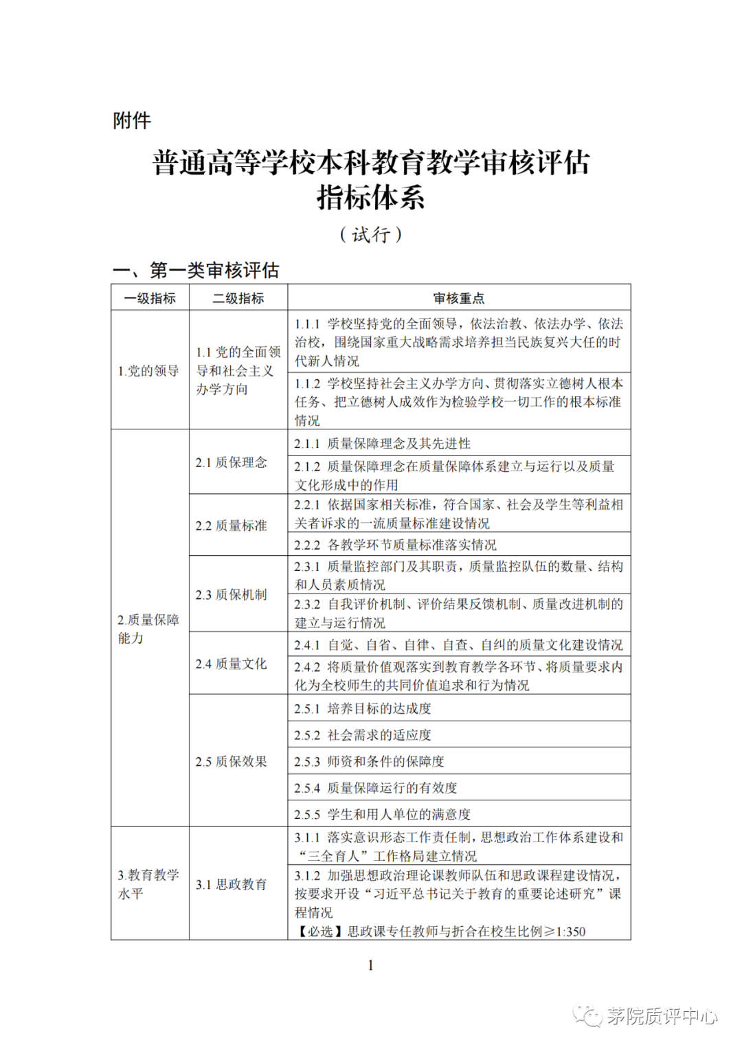
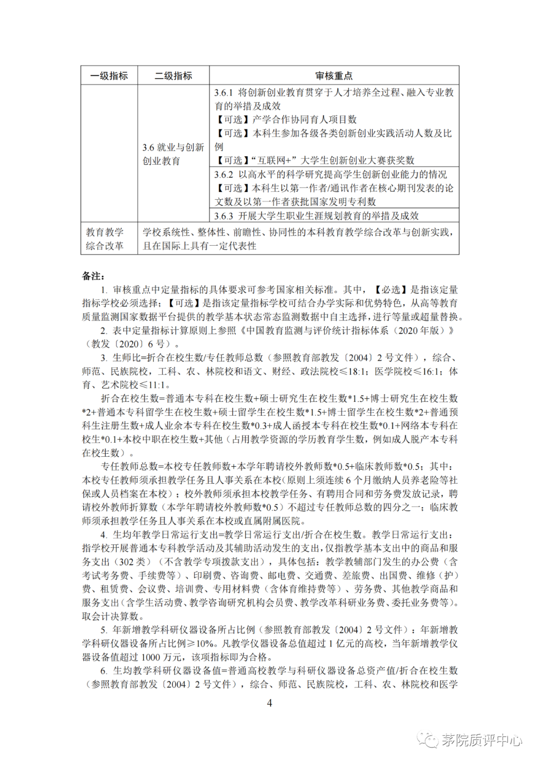
首页/教辅部门/高教研究与评估中心/高教研究

高教动态 |《普通高等学校本科教育教学审核评估实施方案(2021—2025年)》
2023-11-30 00:00   字号:[ ]  [关闭] 视力保护色:

编辑|钟玲玉
一审|吴煜樟
二审|黄倩
三审|彭明勇

声明:以上内容来源于网络,文章仅代表作者本人观点,不代表本平台观点和立场。转载旨在分享高等教育最新动态,版权归原作者或平台所有,如涉及版权等问题,请及时联系我们删除,联系方式0851-28797019,感谢您的阅读。