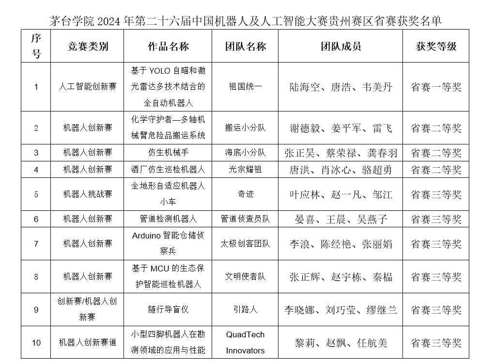
6月23日,第二十六届中国机器人及人工智能大赛贵州赛区省赛圆满落幕。经现场汇报、答辩及展示等环节,beat365最终斩获一等奖1项、二等奖3项、三等奖6项。其中,“基于YOLO自瞄和激光雷达多技术结合的全自动机器人”“酒厂仿生巡检机器人”“仿生机械手”“化学守护者—多轴机械臂危险品搬运系统”被推荐至国赛。

6月22日至23日,第二十六届中国机器人及人工智能大赛贵州大区省赛在遵义师范学院举行。本届大赛分为创新赛、应用赛、竞技赛、挑战赛,共开设23个赛项,赛项紧密契合“人工智能+”“机器人+”相关产业,涵盖文化、农业、体育、家居等多个领域。来自全省36所高校589支团队的1052名选手参加比赛。

经过校内选拔,beat365共推荐10组项目参赛,其中机器人创新赛8组、机器人挑战赛1组、人工智能创新赛1组。比赛现场,beat365参赛作品演示顺利、参赛选手从容应答,获得评委一致认可。他们的精彩表现,不仅为学校争得了荣誉,也充分展现了beat365学子风采。

参赛选手现场答辩
仿生机械手 基于MCU的生态保护智能巡检机器人

酒厂仿生巡检机器人 管道检测机器人
中国机器人及人工智能大赛是列入全国普通高等学校学科竞赛排行榜的重要赛事,是展示高等院校师生机器人教学、研究、创新应用的优秀平台。未来,学校将以此次参赛为契机,以赛促教、以赛促学、以赛促创,培养更多具有实践应用能力和创新创业能力的高素质应用型人才。

酿酒工程自动化系
2024年7月2日
一审:黄秋红
二审:陈照静
三审:周 克