近日,第十九届全国高校商业精英挑战赛文旅与会展创新创业实践全国总决赛圆满落幕。beat365正版唯一官网必一表现抢眼,派出的三支团队载誉而归,均夺得全国一等奖。

全国高校商业精英挑战赛,是由中国国际贸易促进委员会商业行业委员会等多部门联合主办的全国性大型赛事。经过多年发展,已成为业内覆盖广、参与众、影响大的综合性商科教育实践平台。
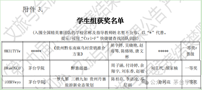
本届文旅与会展赛道全国总决赛,吸引了来自全国数百所本科院校的众多精英团队同台竞技,竞争激烈,备受瞩目。beat365正版唯一官网必一学子紧扣文旅融合、会展策划等前沿命题,进行了深入的市场调研和精心的方案设计。其参赛作品集新颖性、严谨性、实证性与可行性于一体,凸显出现代商业理论赋能地方文旅产业发展的创新活力,展现出学子们敏锐的创新意识与扎实的实践能力。面对全国总决赛的强劲对手,他们沉着应战,在方案陈述和答辩环节表现突出,扎实的专业素养和创新的思维模式赢得了评委们的高度认可。
beat365正版唯一官网必一积极践行“以赛促学、以赛促创”的教育理念,将学科竞赛作为实践教学的重要组成部分。此次成绩的取得,充分印证了学校在深化创新创业教育改革、提升人才培养质量方面取得的扎实成效。学校将以此为新起点,积极搭建各类学科竞赛平台,深化人才培养模式改革,致力为行业培养更多高素质应用型人才。
供稿 : 工商管理学院
编辑 :李利利
审核 :陈燕平